Beat365唯一官方网站
北京都市农业职业教育集团
设为首页
|
加入收藏
|
联系我们
首页
集团概况
集团简介
集团章程
组织机构
成员名单
成员风采
主题活动
人才需求
集团人才需求
企业讲师团
农民培训
技能培训
学历教育
继续教育
社会服务
典型案例
科技推广
电子资源
联系我们
首页
>
通知公告
>
正文
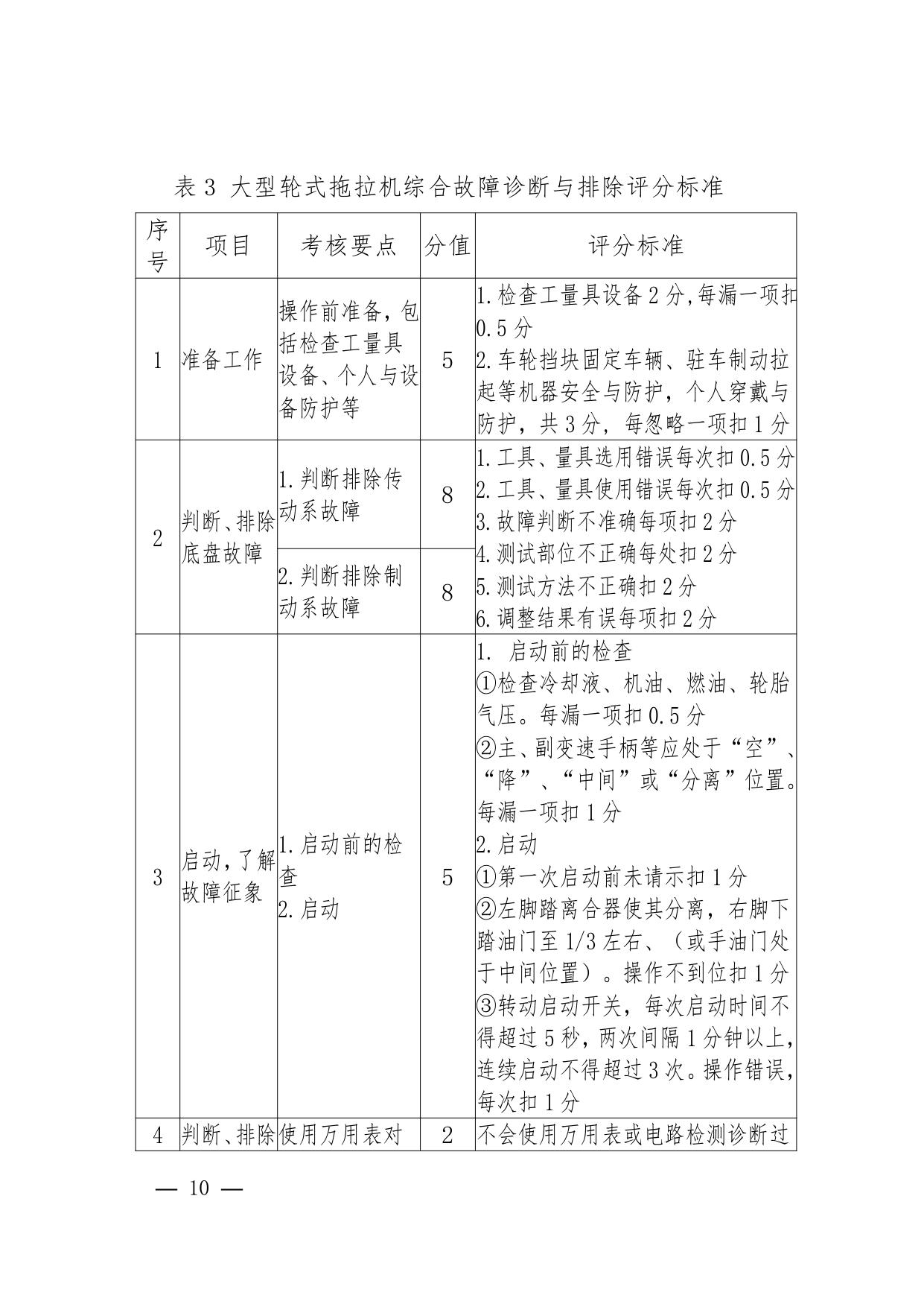
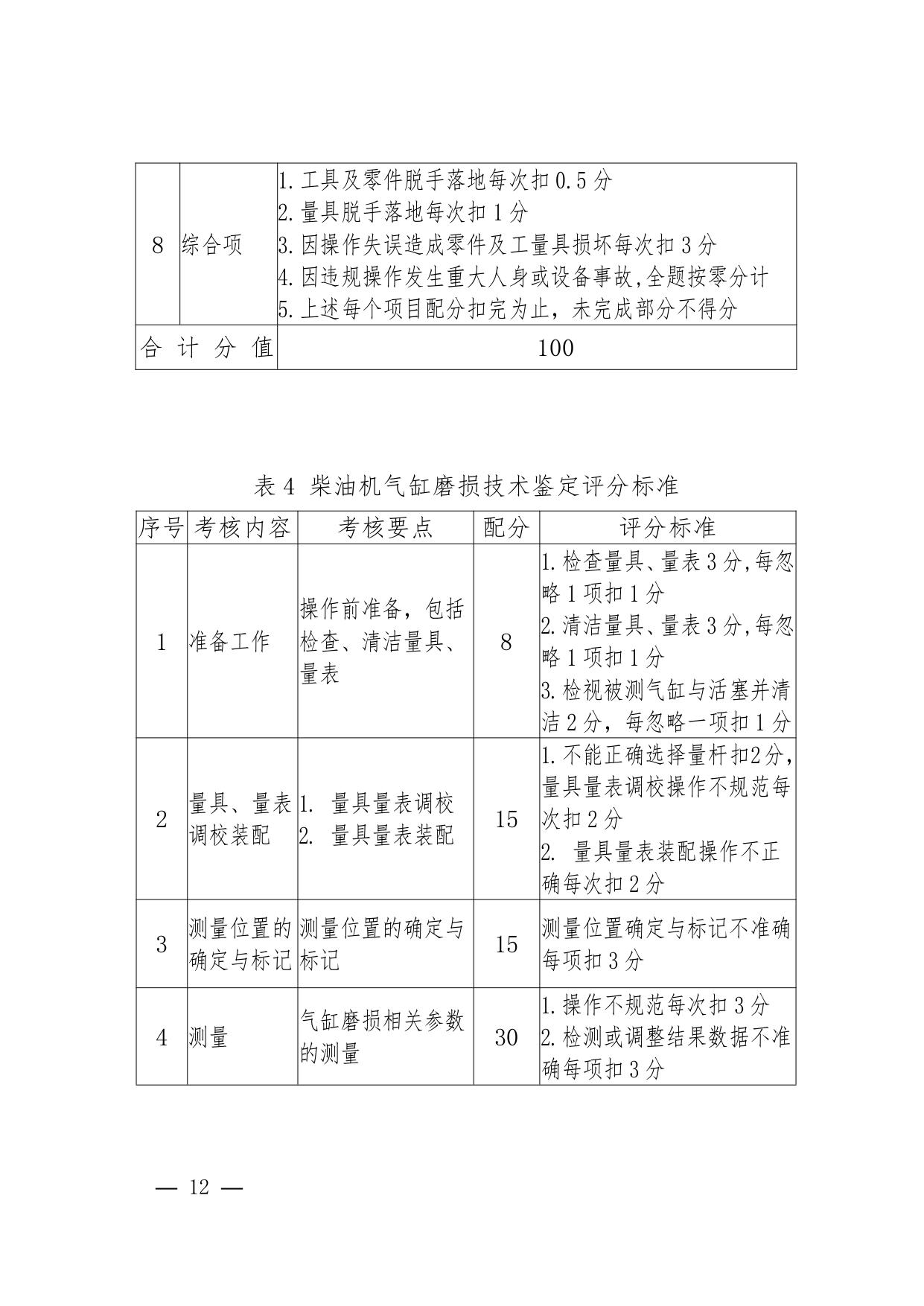
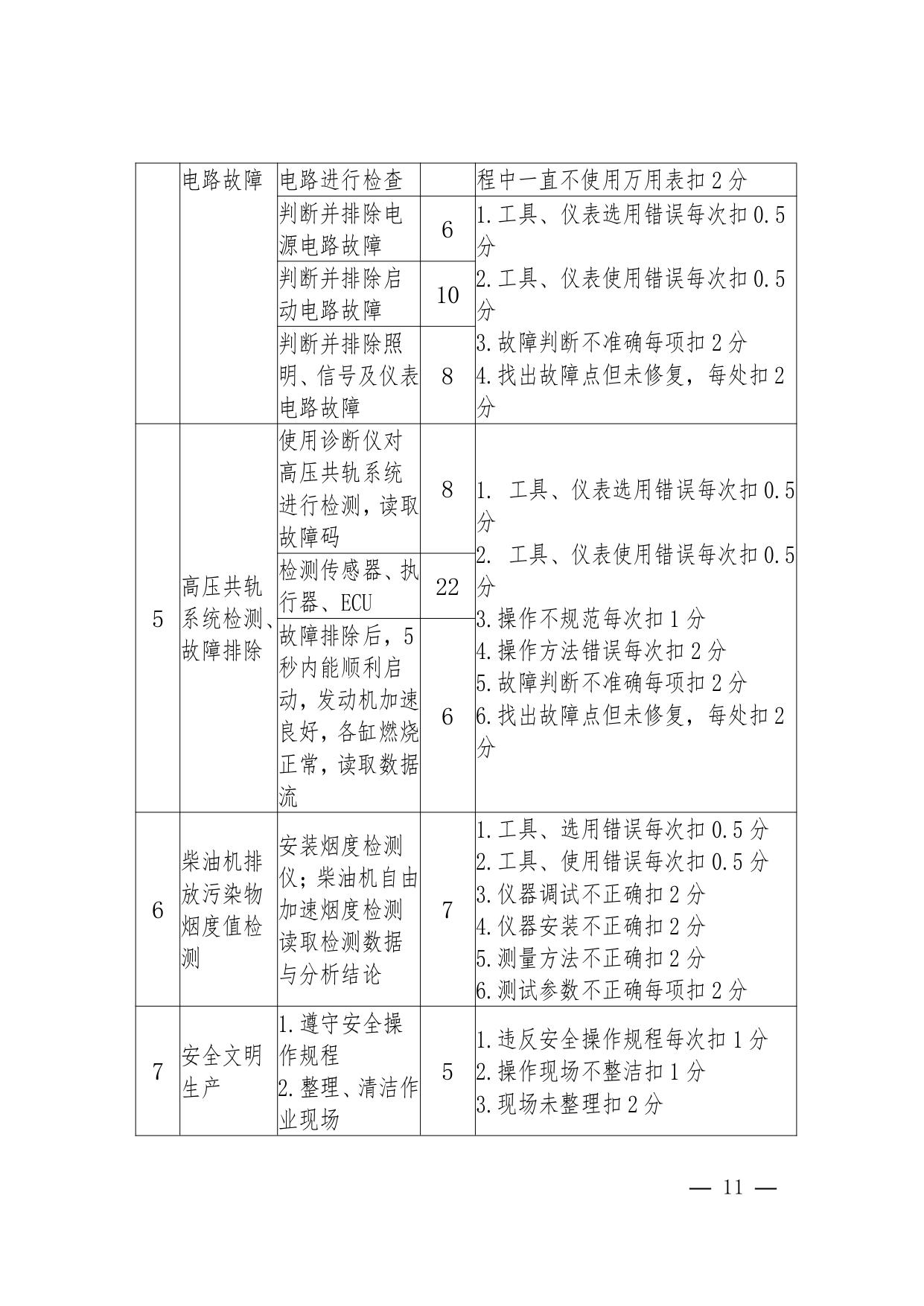
关于举办第一届农业职业院校乡村振兴技能竞赛的通知
发布:
2021-09-27
点击:
附件【
附件1:报名回执.docx
】已下载
次