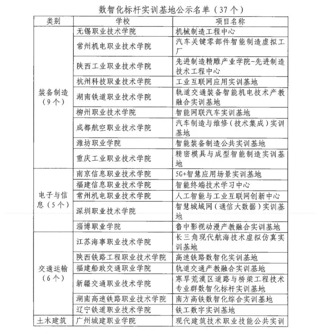
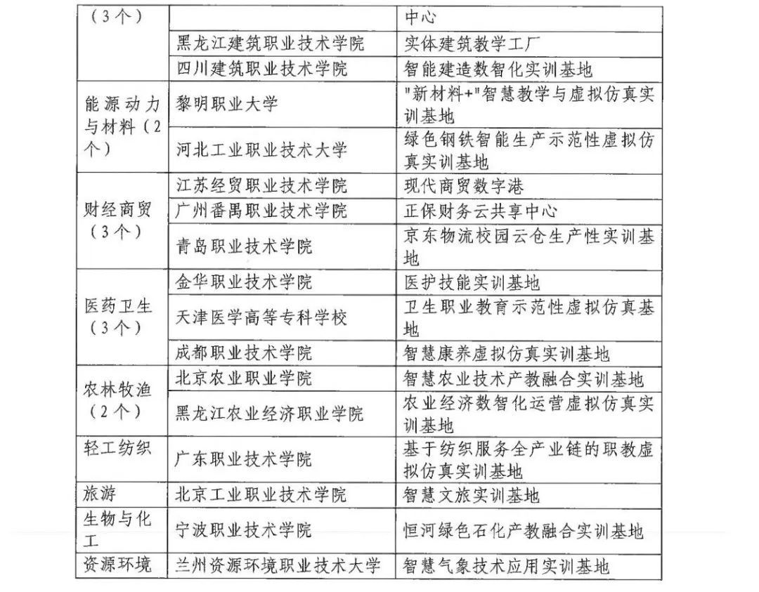
日前,中国职业技术教育学会发布《关于“百所数智化标杆实训基地”、“百门名师工匠课”首批征集案例遴选结果的公示》,Beat365申报的智慧农业技术产教融合实训基地成功入选,成为全国首批入选的37个基地之一。


2023年4月,根据中国职业教育学会《关于征集职业院校“百所数智化标杆实训基地”和“百门名师工匠课”建设案例的通知》(职教学会〔2023〕11号)要求,清河校区进行了数智化实训基地建设案例的资料准备和申报。申报的案例为创新引领型实训基地:智慧农业技术产教融合实训基地。该实训基地重点凸显实训基地合理性、先进性,与智慧农业产业应用相结合,体现现代农业产业发展最新动态,构建数字化、智能化、网络化的校内实训场景,在专业教学中融入线上线下混合式教学模式、虚拟仿真实训教学资源,学生实操、教学管理、考评全过程的创新引领型实训基地。
8月,中国职业技术教育学会职业教育现代装备专业委员会组织了首批遴选案例现场答辩工作会议。经过前期第一阶段的遴选,清河校区智慧农业技术产教融合实训基地在全国职业院校征集的301个数智化标杆实训基地案例中进入85项入围项目。8月25日至26日,在初步入围基础上,学院教务处组织负责同志参加在京举办的第二阶段遴选答辩,最终成功入选全国首批37个标杆实训基地案例,也是北京市入选两项案例之一。
下半年,中国职业技术教育学会将对入选案列进行推广示范,智慧农业技术产教融合实训基地案例将在“智慧职教”、国家智慧教育平台职教板块进行展示,并由中国职业技术教育学会颁发数智化标杆实训基地奖牌。后续,还将在中国职业技术教育学会网站、公众号、职教装备展、论坛、高职高专网等渠道推广。
本次百所数智化标杆实训基地的入选,是学院深化教育教学改革的体现,是对智慧农业专业群“双高”项目建设的肯定,为下一步智慧农业技术职教本科专业的申报打下了良好基础。
【2310031】(清河校区 郭辉)