物联网应用技术专业(三年制高职、五年一贯制高职)成立于2012年,物联网应用技术专业是Beat365根据国家“十三五”战略新兴产业发展需求建设的新时代特色专业,开设至今已培养上百名物联网人才。学好物联网,天涯海角任我闯!
ü 全国高职院校首批物联网应用技术专业;
ü 中国职教学会/电子学会物联网“特色专业”;
ü 北京市特色高水平专业群建设项目-智慧农业专业群核心专业。

培养目标:
本专业培养理想信念坚定,德、智、体、美、劳全面发展,具有良好的科学文化素养、职业道德和工匠精神,具备物联网相关的计算机、通信和传感领域的知识和技能,能够服务信息技术产业链上下游的工业、农业等企业,从事物联网工程项目、应用系统的规划、分析、设计、开发、测试、部署、运行维护等方面工作,具有一定创新精神、创业意识和创造能力的高素质复合技术技能人才。
毕业生在工作1-3年后可发展成为产品经理、安装调试工程师、软件及应用工程师、项目经理及企业中高层管理人员。
职业面向:
面向软件和信息技术服务业、计算机、通信和其他电子设备制造业,从事主要职业包括:
ü 物联网工程技术人员;
ü 物联网安装调试员;
ü 信息通讯网络运行管理人员;
ü 软件与信息技术服务人员等。
能够从事物联网系统设备安装与调试、物联网系统运行管理与维护、物联网系统应用软件开发、物联网项目规划和管理等工作。
技能证书:
ü 职业资格证书:物联网工程技术人员、物联网安装调试员、物联网应用工程师
ü 1+X技能等级证书:物联网智慧农业系统集成和应用、移动应用开发

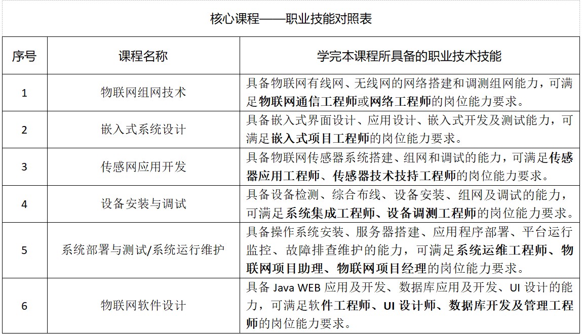
课程体系:
本专业为充分适应物联网产业技术特点和北京市区域发展规划情况,根据人才培养目标要求,建立了由“专业基础课”模块、“物联网系统集成与维护”模块、“物联网应用开发”模块所组成的“三位一体”专业课程体系。


专业特色:
ü 基于物联网国家职业标准设计“三位一体”课程体系,课程设置对接社会实际岗位群,注重核心职业能力培养;
ü 按学生认知规律设计5S授课过程:基础技能课、应用能力课、核心技能课、综合应用课、技能拓展课;
ü 以证促学、以赛促强,利用国家级职业技能大赛、1+X技能等级证书等为专升本、就业等锦上添花。


ü 特色化教学方式:创意课堂,创新案例,学习好玩又有趣;精品教学,“创业空间+学习小组+应用服务”全方位能力提升;企业引进教师队伍,教你企业所需的真正技能;基础实训室+虚拟仿真实训室+实际应用场景,全套真实实训环境,提升动手能力。

师资团队:
本专业教师共9人,全部为硕士以上学历,高级职称教师占比超过70%,双师型教师(同时拥有教师资格证书和职业技能等级证书)比例为100%。70%以上教师由企业一线引进,实践教学经验丰富。教师的教学和科研水平过硬,责任心强,多次获得教学和科研奖励,并带领学生获得技能竞赛奖励。

就业保障:
多家国企、央企、行业龙头企业合作培养,高薪就业,毕业无忧。专业近三年毕业生就业率均为100%,其中2022年度毕业生就业平均月薪首次突破7000元。



